Universitas Mercu Buana
  • Hubungi Kami
  • Search
  • Menu
Close
  • Profil UMB
  • Akademik
  • Fakultas
  • Biro Kampus
  • Lembaga Penjaminan Mutu
  • Kabar Kampus
  • Guru Besar
  • Satgas Pencegahan dan Penanganan Kekerasan Seksual

Follow Us

ID

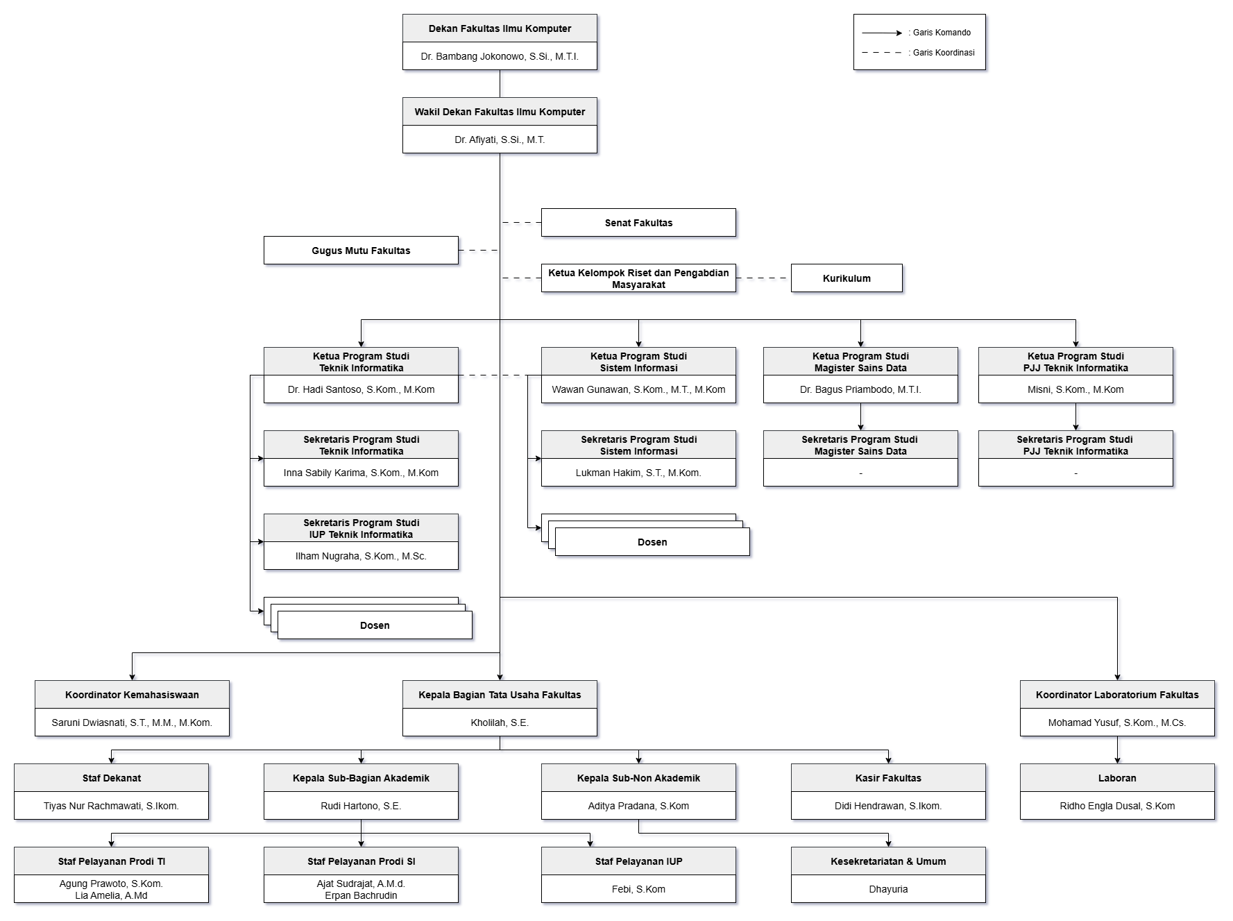
struktur-organisasi-fasilkom-2025

struktur-organisasi-fasilkom-2025

Universitas Mercu Buana adalah Perguruan Tinggi Swasta yang menyelenggarakan Tridharma Perguruan Tinggi yaitu pendidikan, penelitian, dan pengabdian kepada masyarakat, didirikan di Jakarta pada tahun 1985 di bawah pembinaan Yayasan Menara Bhakti.

  • Fakultas
  • Fakultas Teknik
  • Fakultas Ekonomi dan Bisnis
  • Fakultas Ilmu Komunikasi
  • Fakultas Ilmu Komputer
  • Fakultas Psikologi
  • Fakultas Desain & Seni Kreatif
  • Lokasi Kampus
  • Kampus Meruya
  • Kampus Menteng
  • Kampus Warung Buncit
  • Tautan
  • Perpustakaan
  • Repositori Daring
  • Jurnal UMB
  • Media
  • MBKM & Kedaireka
  • Mercu TV
  • Briton
  • Dormitory
  • Fakultas
  • Lokasi Kampus
  • Tautan
  • Media

Follow Us

Syarat dan Ketentuan Kebijakan Privasi FAQ

Pendaftaran Mahasiswa Baru Tahun Akademik 2026/2027

Bergabung Sekarang